Spring MVC를 이해하는 것은 Dispatcher Servlet이 어떻게 동작하는지를 이해하는 것이다.
Dispatcher Servlet이 요청을 받아서 결과를 출력하기까지 여러가지 Component들을 사용한다.
- Handler Mapping
- Handler Adapter
- MultipartResolver
- LocaleResolver
- ThemeResolver
- HandlerExceptionResolver
- RequestToViewNameTranslator
- ViewResolver
- FlashMapManager
DispatcherServlet
- 프론트 컨트롤러(Front Controller)
- 클라이언트의 모든 요청을 받을 후 이를 처리할 핸들러에게 넘기고 핸들러가 처리한 결과를 받아 사용자에게 응답 결과를 보여준다.
- DispatcherServlet은 여러 컴포넌트를 이용해 작업을 처리한다.
- 이론적으로는 한개 이상 사용될 수 있지만, 보통은 한개만 선언해서 사용한다.

1. 요청이 들어오면 요청에 대한 선처리 작업을 수행한다.

- Spring MVC는 지역화를 지원하는데, 브라우저가 보내는 헤더 정보를 통해 locale을 결정할 수 있다.
- FlashMap은 리다이렉트로 값을 전달할 때 사용된다.
선처리 작업시 사용된 Component
org.springframework.web.servlet.LocaleResolver
- 지역 정보를 결정해주는 전략 오브젝트이다.
- 디폴트인 AcceptHeaderLocalResolver는 HTTP 헤더의 정보를 보고 지역정보를 설정해준다.
org.springframework.web.context.request.RequestContextHolder
- 일반 빈에서 HttpServletRequest, HttpServletResponse, HttpSession 등을 사용할 수 있도록 한다.
- 해당 객체를 일반 빈에서 사용하게 되면, Web에 종속적이 될 수 있다.
org.springframework.web.servlet.FlashMapManager
- FlashMap객체를 조회(retrieve) & 저장을 위한 인터페이스
- RedirectAttributes의 addFlashAttribute메소드를 이용해서 저장한다.
- 리다이렉트 후 조회를 하면 바로 정보는 삭제된다.
org.springframework.web.multipart.MultipartResolver
- 멀티파트 파일 업로드를 처리하는 전략

요청 전달시 사용된 컴포넌트
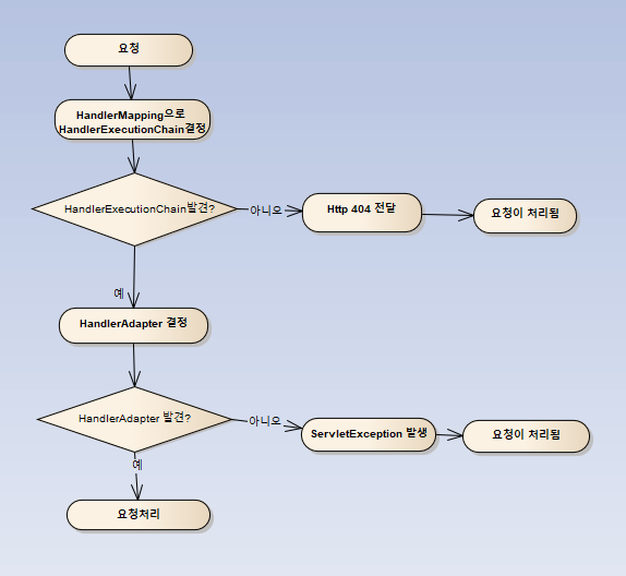
org.springframework.web.servlet.HandlerMapping
- HandlerMapping구현체는 어떤 핸들러가 요청을 처리할지에 대한 정보를 알고 있다.
- 디폴트로 설정되는 있는 핸들러매핑은 BeanNameHandlerMapping과 DefaultAnnotationHandlerMapping 2가지가 설정되어 있다.
org.springframework.web.servlet.HandlerExecutionChain
- HandlerExecutionChain구현체는 실제로 호출된 핸들러에 대한 참조를 가지고 있다.
- 즉, 무엇이 실행되어야 될지 알고 있는 객체라고 말할 수 있으며, 핸들러 실행전과 실행후에 수행될 HandlerInterceptor도 참조하고 있다.
org.springframework.web.servlet.HandlerAdapter
- 실제 핸들러를 실행하는 역할을 담당한다.
- 핸들러 어댑터는 선택된 핸들러를 실행하는 방법과 응답을 ModelAndView로 변화하는 방법에 대해 알고 있다.
- 디폴트로 설정되어 있는 핸들러어댑터는 HttpRequestHandlerAdapter, SimpleControllerHandlerAdapter, AnnotationMethodHanlderAdapter 3가지이다.
- @RequestMapping과 @Controller 어노테이션을 통해 정의되는 컨트롤러의 경우 DefaultAnnotationHandlerMapping에 의해 핸들러가 결정되고, 그에 대응되는 AnnotationMethodHandlerAdapter에 의해 호출이 일어난다.

요청 처리시 사용된 컴포넌트
org.springframework.web.servlet.ModelAndView
- ModelAndView는 Controller의 처리 결과를 보여줄 view와 view에서 사용할 값을 전달하는 클래스이다.
org.springframework.web.servlet.RequestToViewNameTranslator
- 컨트롤러에서 뷰 이름이나 뷰 오브젝트를 제공해주지 않았을 경우 URL과 같은 요청정보를 참고해서 자동으로 뷰 이름을 생성해주는 전략 오브젝트이다. 디폴트는 DefaultRequestToViewNameTranslator이다.

예외 처리시 사용된 컴포넌트
org.springframework.web.servlet.handlerexceptionresolver
- 기본적으로 DispatcherServlet이 DefaultHandlerExceptionResolver를 등록한다.
- HandlerExceptionResolver는 예외가 던져졌을 때 어떤 핸들러를 실행할 것인지에 대한 정보를 제공한다.

뷰 렌더링 과정시 사용된 컴포넌트
org.springframework.web.servlet.ViewResolver
- 컨트롤러가 리턴한 뷰 이름을 참고해서 적절한 뷰 오브젝트를 찾아주는 로직을 가진 전략 오프젝트이다.
- 뷰의 종류에 따라 적절한 뷰 리졸버를 추가로 설정해줄 수 있다.

참조 URL
- https://www.edwith.org/boostcourse-web/lecture/16763/
- Overview of Spring MVC Architecture terasolunaorg.github.io/guideline/1.0.1.RELEASE/en/Overview/SpringMVCOverview.html
- Modules docs.spring.io/spring/docs/3.0.0.M4/reference/html/ch01s02.html
- Spring MVC - DispatcherServlet 동작 원리 jess-m.tistory.com/15
- Spring DispatcherServlet의 기본 7가지 DI 전략 kimddochi.tistory.com/86
- Spring MVC - Full java based config samerabdelkafi.wordpress.com/2014/08/03/spring-mvc-full-java-based-config/
- web.xml vs initializer with Spring www.baeldung.com/spring-xml-vs-java-config
- Spring - Mixing XML and JavaConfig www.mkyong.com/spring/spring-mixing-xml-and-javaconfig/
- arey/spring-javaconfig-sample github.com/arey/spring-javaconfig-sample/blob/master/src/main/webapp/WEB-INF/web.xml
- WebMvcConfigurationSupport docs.spring.io/spring/docs/3.0.6.RELEASE_to_3.1.0.BUILD-SNAPSHOT/3.1.0.BUILD-SNAPSHOT/org/springframework/web/servlet/config/annotation/WebMvcConfigurationSupport.html
- Spring mvc (2) 그리고 Spring boot wonwoo.ml/index.php/post/1590
- Migrate Spring MVC servlet.xml to java Config www.luckyryan.com/2013/02/07/migrate-spring-mvc-servlet-xml-to-java-config/
- Spring RequestMapping www.baeldung.com/spring-requestmapping
'Java > Spring' 카테고리의 다른 글
| Spring MVC가 지원하는 메서드 Annotation (0) | 2020.06.29 |
|---|---|
| Spring MVC가 지원하는 Controller 인수 타입 (0) | 2020.06.29 |
| Spring MVC 기본 동작 흐름 (0) | 2020.06.28 |
| Spring 싱글톤(Singleton) Scope (0) | 2020.06.28 |
| DB에 Insert 할 때, SimpleJdbcInsert을 사용하는 이유는? (0) | 2020.06.28 |